Diverse Forest Values —— Finding Best Management Options
Data Modelling, Remote, 2022
Analyzed the Brazilian data and simulated the post-cutting growth of the woods using a Lotka-Volterra model, which was further extended to northwest China to derive the most environmentally beneficial cutting plan.
- Position: Team Leader
- Duration: Jan, 2022 - Mar, 2022
- Supervisor: Asst. Prof. Dr Li Yajie
- Main Contribution:
- Performed data cleaning & visualization to find unique insights & patterns from the data.
- Implemented model using Python and typeset the paper in LaTeX.
- Modeled the growth of trees during rotation.
Abstract
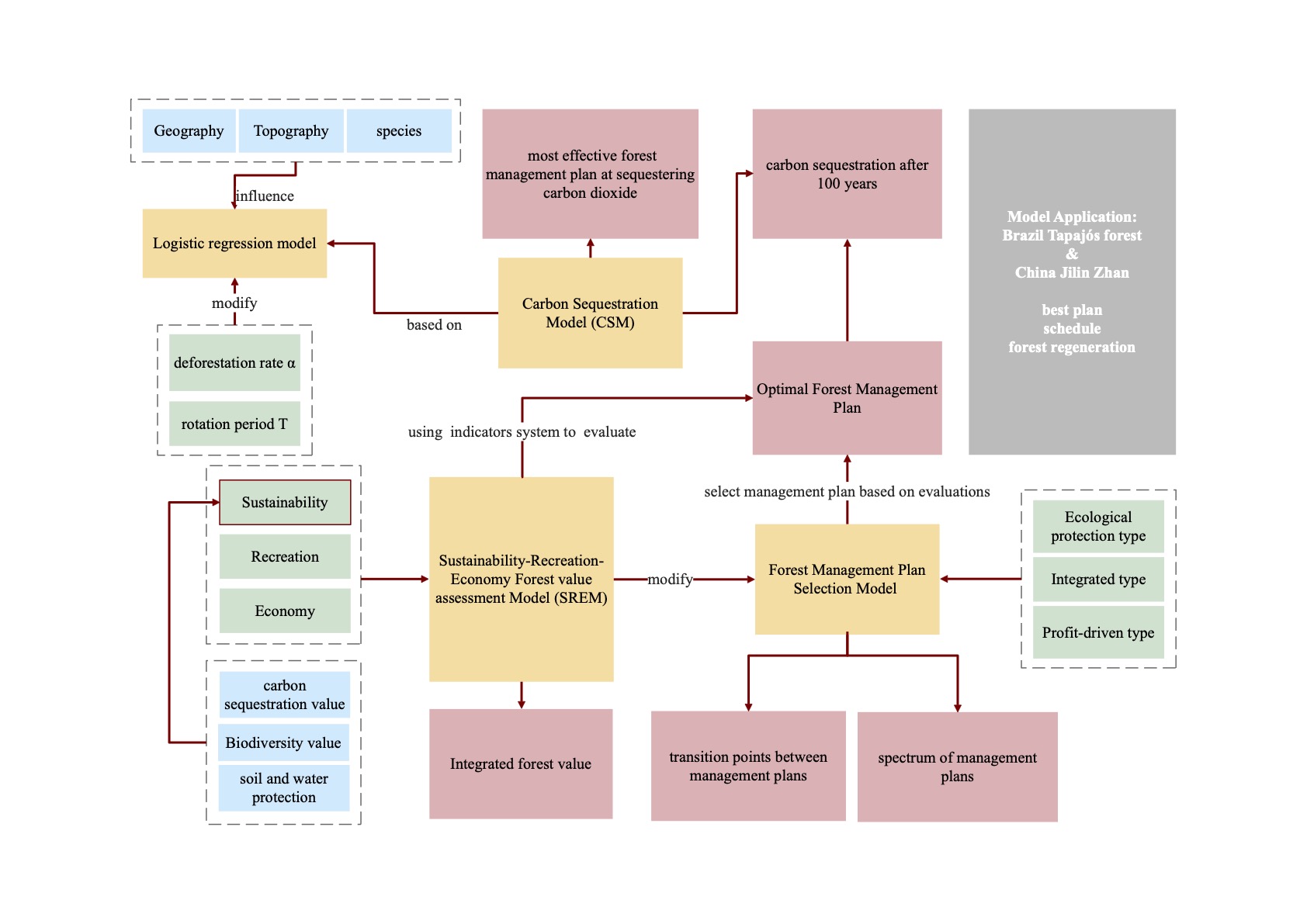
We first developed a carbon sequestration (CS) model based on rotation period and felling ratio to determine the most efficient way to sequester CO2. Considering other values of the forest, we developed a Sustainability-Recreation-Economy (SRE) forest value assessment model to calculate the total forest value. And the indicator weights of the SRE model are different according to different forest managers. Then, we modified the SRE model to determine the spectrum of each forest management plan and the transition points between them. We also applied the CS and SRE models to the Tapajós forest in Brazil to see how well the models worked. Finally, we modified the SRE model to remove the deforestation rate factor to evaluate the current state of the forest. Based on the evaluation and the needs of managers and users, an optimal forest management plan was proposed. The plan includes a deforestation rate ff, a rotation period T, measures to regenerate the forest, and a timeline. The CS model also predicts the amount of CO2 sequestered in the forest in 100 years.
Overall Structure

Forest Integrated Value

The effect of rotation period and harvesting rate on carbon sequestration

